Нужен совет!

Истории нашего лечения и выздоровления
Ответить
Анаболик
Бывалый
Сообщения: 2019
Зарегистрирован: 02 ноя 2017 15:31
Пол:
Гепатит: В
Фиброз: F1
Генотип: D
Город: Ставрополь
Благодарил (а): 165 раз
Поблагодарили: 638 раз

Нужен совет!

Сообщение Анаболик »

Belgium, Не читайте всякий бред по жёлтым сайтам
Ноябрь 2017 ПЦР ДНК 4.17Х10^6 ME/ml, Алт 52, HBsAg кол.1002МЕ/ml, F-1
Старт пвт 08.12.2017, Entecavir 0,5
Спустя 3 месяца и по сей день ДНК ПЦР стабильно не обнаружено, трансы стабильно в норме.
HBsAg количество: 12.2018-1010ме, 12.2019-864ме, 12.2020-763ме
Аватара пользователя
alexich
Новичок
Сообщения: 173
Зарегистрирован: 03 фев 2019 21:39
Пол:
Гепатит: Не обнаружен
Генотип: не типируется
Город: россия
Благодарил (а): 20 раз
Поблагодарили: 7 раз

Нужен совет!

Сообщение alexich »

Belgium,
Я наоборот читал что при отправителем hbsag и отрицательной ДНК все протекает по 2-м сценариям: самоизлечение 90%, оккультный гепатит 10%( что скорее всего лучше чем любой активный гепатит). А с ферментами нужно разбираться, не хорошо когда они высокие, даже и при минимальном фиброзе.
HBSag -отр
АнтиНBS -2 me/ml
ДНКHBV -отр(чувств. 50me)
АФП -2,08 ед/мл
Аватара пользователя
alexich
Новичок
Сообщения: 173
Зарегистрирован: 03 фев 2019 21:39
Пол:
Гепатит: Не обнаружен
Генотип: не типируется
Город: россия
Благодарил (а): 20 раз
Поблагодарили: 7 раз

Нужен совет!

Сообщение alexich »

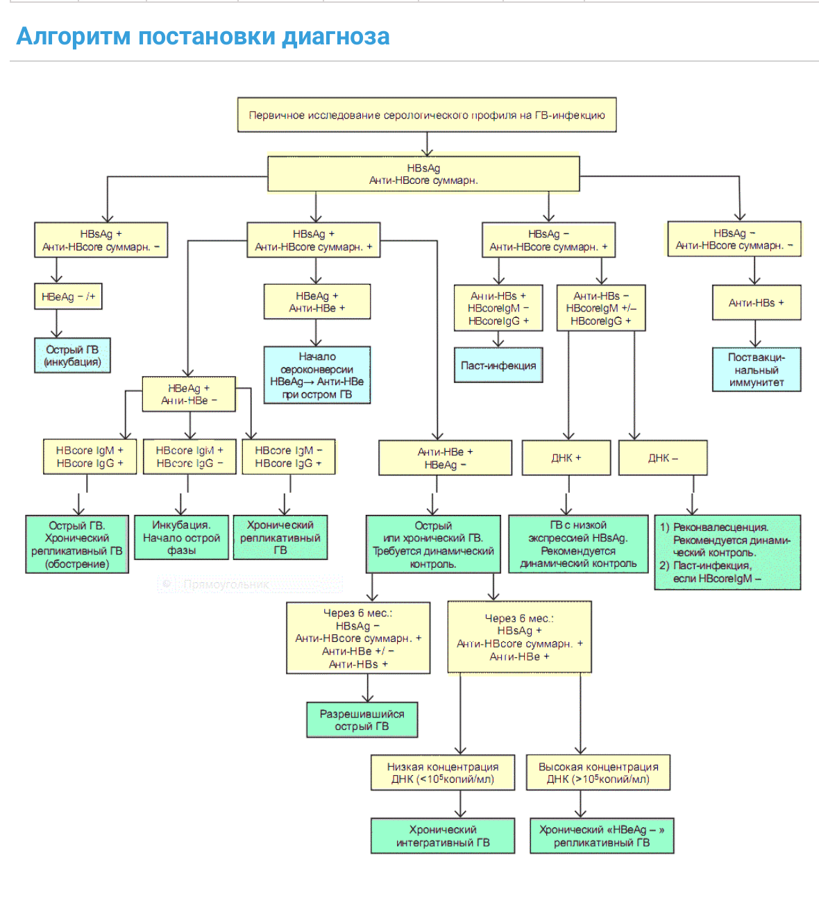
Анаболик, хотя если верить этой таблице
Screenshot_20190223-204547.png
то тут либо реконвалесценция, либо паст инфекция. Чего точно совсем запутался, то есть у латентных/ оккультных согласно этой таблице ДНК должно быть плюс? Поправьте!
HBSag -отр
АнтиНBS -2 me/ml
ДНКHBV -отр(чувств. 50me)
АФП -2,08 ед/мл
Анаболик
Бывалый
Сообщения: 2019
Зарегистрирован: 02 ноя 2017 15:31
Пол:
Гепатит: В
Фиброз: F1
Генотип: D
Город: Ставрополь
Благодарил (а): 165 раз
Поблагодарили: 638 раз

Нужен совет!

Сообщение Анаболик »

Я и слов то таких не знаю) В буржуйских рекомендациях такого нет.Дождемся результатов анализов.
Ноябрь 2017 ПЦР ДНК 4.17Х10^6 ME/ml, Алт 52, HBsAg кол.1002МЕ/ml, F-1
Старт пвт 08.12.2017, Entecavir 0,5
Спустя 3 месяца и по сей день ДНК ПЦР стабильно не обнаружено, трансы стабильно в норме.
HBsAg количество: 12.2018-1010ме, 12.2019-864ме, 12.2020-763ме
Аватара пользователя
smilla
Бывалый
Сообщения: 27923
Зарегистрирован: 11 апр 2015 23:49
Пол:
Гепатит: В
Фиброз: F0
Генотип: не определял(а)
Город: Москва
Благодарил (а): 4870 раз
Поблагодарили: 10673 раза

Нужен совет!

Сообщение smilla »

alexich писал(а): 23 фев 2019 20:51 то есть у латентных/ оккультных согласно этой таблице ДНК должно быть плюс?
Обязательно. В основном, очень малое количество ДНК - либо близко к границе тест-системы, либо ниже границы, либо вообще в крови не определяется, а определяется только в биоптате печени.
открыть спойлермуж
гепС ген 2а Ф2
1-я ПВТ 2002г. роферон+рибы, прорыв.
2-я ПВТ с 22.09.2015г хепцинат+дак(порошок 3-я партия) 16 нед.
УВО3,5 года. Ф0
открыть спойлеря
со страницы 53 гепВ Ф0
HBeAg - ; anti-HBe + ; anti-HDV total - ; anti-HCV total -
HBsAg
23.05.18 - 1516,6 МЕ/мл
24.11.18 - 1194,5 МЕ/мл
13.08.19 - 1164,8 МЕ/мл
30.03.20 - 997,5 МЕ/мл
06.07.21 - 845,4 МЕ/мл
13.08.22 - 755,9 МЕ/мл
22.03.24 - 565,14 МЕ/мл
08.08.25 - 540,10 МЕ/мл
ДНК HBV
10.07.16 - менее 100 МЕ/мл
25.07.17 - менее 15 МЕ/мл
23.05.18 - 3300 МЕ/мл
28.11.18 - 2400 МЕ/мл
13.08.19 - 26 МЕ/мл
30.03.20 - 113 МЕ/мл
06.07.21 - 675 МЕ/мл
19.08.22 - 137 МЕ/мл
22.03.24 - 951 МЕ/мл
08.08.25 - 37 МЕ/мл
С верой, надеждой, любовью-2
Belgium
Новичок
Сообщения: 37
Зарегистрирован: 20 фев 2019 00:41
Пол:
Гепатит: В
Генотип: не определял(а)
Город: Kiev
Благодарил (а): 15 раз
Поблагодарили: 1 раз

Нужен совет!

Сообщение Belgium »

Анаболик, class::
Belgium
Новичок
Сообщения: 37
Зарегистрирован: 20 фев 2019 00:41
Пол:
Гепатит: В
Генотип: не определял(а)
Город: Kiev
Благодарил (а): 15 раз
Поблагодарили: 1 раз

Нужен совет!

Сообщение Belgium »

alexich, ну или еще В+D , тоже как вариант((.
Аватара пользователя
alexich
Новичок
Сообщения: 173
Зарегистрирован: 03 фев 2019 21:39
Пол:
Гепатит: Не обнаружен
Генотип: не типируется
Город: россия
Благодарил (а): 20 раз
Поблагодарили: 7 раз

Нужен совет!

Сообщение alexich »

smilla, блин,не хотелось бы себя ииглой в печень тыкать ради подтверждения диагноза. Я ещё и сдавал ПЦР чуйкой 50ме/мл,четко я очкую, нужно ультру 20ме поискать!
HBSag -отр
АнтиНBS -2 me/ml
ДНКHBV -отр(чувств. 50me)
АФП -2,08 ед/мл
Аватара пользователя
alexich
Новичок
Сообщения: 173
Зарегистрирован: 03 фев 2019 21:39
Пол:
Гепатит: Не обнаружен
Генотип: не типируется
Город: россия
Благодарил (а): 20 раз
Поблагодарили: 7 раз

Нужен совет!

Сообщение alexich »

Belgium, Д лучше сразу исключить, что я и сделал, хотя в клинике на меня как на идиота смотрели: " У вас Hbsag отрицательный, на Д смысла нет делать"!
HBSag -отр
АнтиНBS -2 me/ml
ДНКHBV -отр(чувств. 50me)
АФП -2,08 ед/мл
Аватара пользователя
alexich
Новичок
Сообщения: 173
Зарегистрирован: 03 фев 2019 21:39
Пол:
Гепатит: Не обнаружен
Генотип: не типируется
Город: россия
Благодарил (а): 20 раз
Поблагодарили: 7 раз

Нужен совет!

Сообщение alexich »

Belgium, я вам точно могу сказать, ПЦР у вас будет отрицательно! Даже Алхазов подтвердил что латентные бывают оооочень редко.
HBSag -отр
АнтиНBS -2 me/ml
ДНКHBV -отр(чувств. 50me)
АФП -2,08 ед/мл
Аватара пользователя
smilla
Бывалый
Сообщения: 27923
Зарегистрирован: 11 апр 2015 23:49
Пол:
Гепатит: В
Фиброз: F0
Генотип: не определял(а)
Город: Москва
Благодарил (а): 4870 раз
Поблагодарили: 10673 раза

Нужен совет!

Сообщение smilla »

alexich писал(а): 23 фев 2019 21:47 smilla, блин,не хотелось бы себя ииглой в печень тыкать ради подтверждения диагноза.
alexich, я не пойму, с какой целью все эти телодвижения, откуда столько волнений? Что вам даст подтверждение якобы диагноза?
Ну вот, например, убедились вы, что у вас "либо реконвалесценция, либо паст инфекция", что вы латентно/оккультный, прости господи.
Дальше-то что? Вам нужно обязательно печать на одно место, чтоб жить спокойно? Сорри, весна близко...
открыть спойлермуж
гепС ген 2а Ф2
1-я ПВТ 2002г. роферон+рибы, прорыв.
2-я ПВТ с 22.09.2015г хепцинат+дак(порошок 3-я партия) 16 нед.
УВО3,5 года. Ф0
открыть спойлеря
со страницы 53 гепВ Ф0
HBeAg - ; anti-HBe + ; anti-HDV total - ; anti-HCV total -
HBsAg
23.05.18 - 1516,6 МЕ/мл
24.11.18 - 1194,5 МЕ/мл
13.08.19 - 1164,8 МЕ/мл
30.03.20 - 997,5 МЕ/мл
06.07.21 - 845,4 МЕ/мл
13.08.22 - 755,9 МЕ/мл
22.03.24 - 565,14 МЕ/мл
08.08.25 - 540,10 МЕ/мл
ДНК HBV
10.07.16 - менее 100 МЕ/мл
25.07.17 - менее 15 МЕ/мл
23.05.18 - 3300 МЕ/мл
28.11.18 - 2400 МЕ/мл
13.08.19 - 26 МЕ/мл
30.03.20 - 113 МЕ/мл
06.07.21 - 675 МЕ/мл
19.08.22 - 137 МЕ/мл
22.03.24 - 951 МЕ/мл
08.08.25 - 37 МЕ/мл
С верой, надеждой, любовью-2
Belgium
Новичок
Сообщения: 37
Зарегистрирован: 20 фев 2019 00:41
Пол:
Гепатит: В
Генотип: не определял(а)
Город: Kiev
Благодарил (а): 15 раз
Поблагодарили: 1 раз

Нужен совет!

Сообщение Belgium »

alexich писал(а): 23 фев 2019 21:50 Belgium, Д лучше сразу исключить, что я и сделал, хотя в клинике на меня как на идиота смотрели: " У вас Hbsag отрицательный, на Д смысла нет делать"!
Я конечно не эксперт, но как понимаю, что при Д, HbsAg часто в крови не обнаруживается, а только anti Hbc. Я очень надеюсь, что я проскочу такой сценарий.
Аватара пользователя
alexich
Новичок
Сообщения: 173
Зарегистрирован: 03 фев 2019 21:39
Пол:
Гепатит: Не обнаружен
Генотип: не типируется
Город: россия
Благодарил (а): 20 раз
Поблагодарили: 7 раз

Нужен совет!

Сообщение alexich »

smilla,
Да ничего это не даст, у меня что-то валит печень, иногда в подреберье давит, иногда туман в голове. Врачи говорят здоров,(ОАМ, ОАК в норме)а я же пытаюсь разобраться что со мной, может уже пора приступать к интерфероновой терапии.
HBSag -отр
АнтиНBS -2 me/ml
ДНКHBV -отр(чувств. 50me)
АФП -2,08 ед/мл
Аватара пользователя
alexich
Новичок
Сообщения: 173
Зарегистрирован: 03 фев 2019 21:39
Пол:
Гепатит: Не обнаружен
Генотип: не типируется
Город: россия
Благодарил (а): 20 раз
Поблагодарили: 7 раз

Нужен совет!

Сообщение alexich »

Belgium, при Д hbsag всегда определяется, ДНК в может быть подавлена, но не S антиген.
HBSag -отр
АнтиНBS -2 me/ml
ДНКHBV -отр(чувств. 50me)
АФП -2,08 ед/мл
Belgium
Новичок
Сообщения: 37
Зарегистрирован: 20 фев 2019 00:41
Пол:
Гепатит: В
Генотип: не определял(а)
Город: Kiev
Благодарил (а): 15 раз
Поблагодарили: 1 раз

Нужен совет!

Сообщение Belgium »

alexich, успокоили на ночь). class::
Ответить